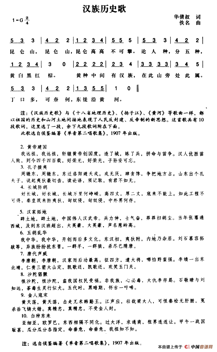
《汉族历史歌》诞生于辛亥革命时期,是具有鲜明时代特色与深厚民族内涵的歌曲。在那个风云激荡的年代,民族意识觉醒,此歌应运而生。
它以歌唱的形式回溯汉族历史,从古老传说到近代风云,犹如一幅波澜壮阔的历史画卷在人们眼前徐徐展开。歌曲的旋律或许激昂,以振奋人心的节奏唤起人们对本民族历史的自豪感和认同感;歌词或许饱含深情,诉说着汉族历经的沧桑与辉煌。它是辛亥革命时期革命者用以凝聚人心、激发民族斗志的有力武器,让人们在歌声中铭记历史,肩负起民族复兴的使命,为推翻封建统治、建立民主共和注入了强大的精神动力。
辛亥革命时期歌曲:汉族历史歌曲谱是由作词:华倩叔作曲:陈一萍选编,上传:editor1,版权归原作者所有。

温馨提示:想要保存辛亥革命时期歌曲:汉族历史歌歌曲简谱,展现汉族历史风貌曲谱?在曲谱图片上单击右键,选择"图片另存为...",即可将该曲谱保存到您的电脑本地,想要打印出来?将图片插入到WORD中,调整合适到大小打印即可。