《去月亮上旅行》是一首充满奇幻色彩与浪漫情怀的歌曲。旋律轻快灵动,仿佛带着听众开启一场奇妙的星际之旅。歌词描绘了对浩瀚宇宙的向往,想去月亮上漫步,探索那神秘未知的世界。歌曲传递出一种无畏探索、追求梦想的精神,激励着人们挣脱现实的束缚,勇敢飞向心中那片璀璨星空。其独特的曲风融合了科技感与梦幻感,让人沉浸在无尽遐想之中,仿佛真的置身于前往月亮的旅程,去追寻那遥不可及却又充满诱惑的美好。
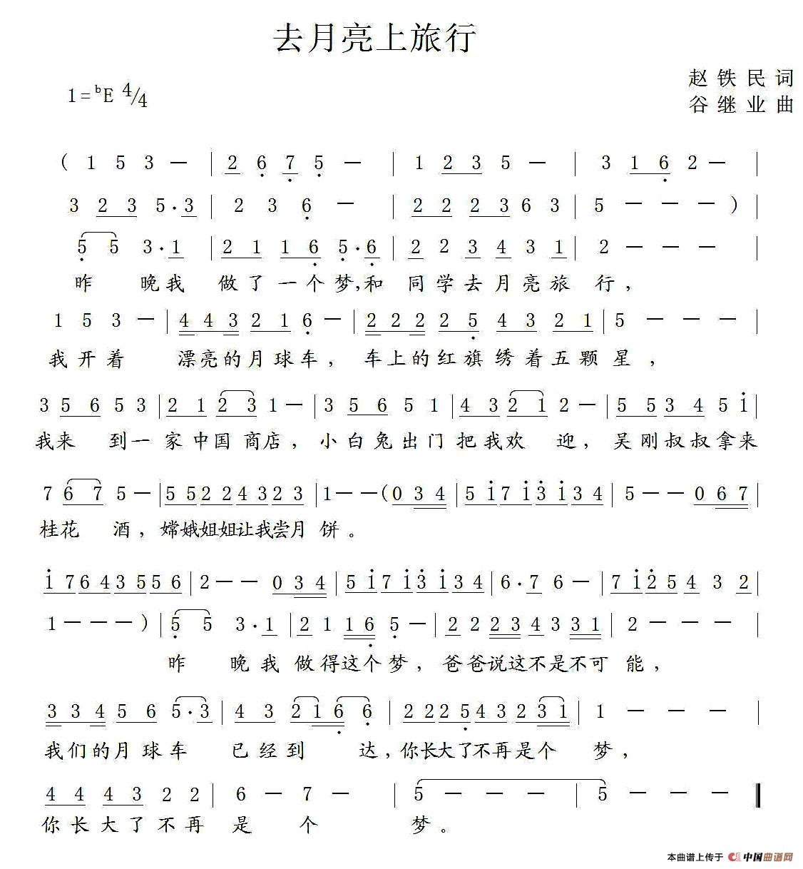
去月亮上旅行曲谱是由作词:赵铁民作曲:谷继业,上传:秋叶起舞,版权归原作者所有。

温馨提示:想要保存去月亮上旅行歌曲简谱,奇妙的月球之旅旋律曲谱?在曲谱图片上单击右键,选择"图片另存为...",即可将该曲谱保存到您的电脑本地,想要打印出来?将图片插入到WORD中,调整合适到大小打印即可。