《星星美丽我美丽》这首歌旋律轻快,充满着独特的魅力。刘志毅的词描绘出一种与星星相呼应的美丽情境,将内心的情感与星空相连。张朱论的曲灵动跳跃,仿佛带着听众穿梭在梦幻的星空中。歌曲以星星为媒介,传递出一种对美好、对自我独特价值的认知。它让人感受到,每个人都如星星般有着属于自己的闪光点,在浩瀚宇宙中散发着独有的美丽,引发人们对自身价值的思索与珍视,在旋律与歌词中找寻那份属于自己的璀璨光芒。
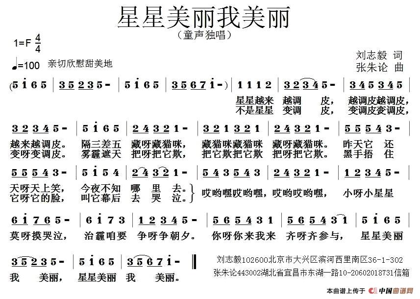
星星美丽我美丽(刘志毅词 张朱论曲)曲谱是由作词:刘志毅作曲:张朱论,上传:车里子,版权归原作者所有。

温馨提示:想要保存星星美丽我美丽简谱,诠释别样美好意境曲谱?在曲谱图片上单击右键,选择"图片另存为...",即可将该曲谱保存到您的电脑本地,想要打印出来?将图片插入到WORD中,调整合适到大小打印即可。