《都是幸福娃》是一首充满温暖与欢乐的歌曲。刘志毅的词生动描绘出幸福的模样,张朱论的曲轻快活泼,二者相得益彰。歌曲用简洁质朴的语言,传递着积极向上的情感。它仿佛在诉说着每个孩子都是被爱包围的幸福娃,有着无忧无虑的童年,身边围绕着亲情、友情的美好。旋律如同跳跃的音符,让人听后心情愉悦,嘴角上扬。整首歌洋溢着满满的幸福感,能唤起人们内心深处对纯真快乐时光的回忆,也让我们感受到幸福其实就在身边,每一个人都是幸福的孩子。
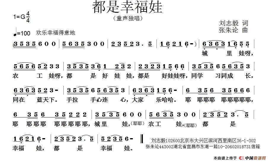
都是幸福娃(刘志毅词 张朱论曲)曲谱是由作词:刘志毅作曲:张朱论,上传:车里子,版权归原作者所有。

温馨提示:想要保存都是幸福娃简谱,唱出幸福之感曲谱?在曲谱图片上单击右键,选择"图片另存为...",即可将该曲谱保存到您的电脑本地,想要打印出来?将图片插入到WORD中,调整合适到大小打印即可。